![]() |
|---|
2016年,习近平主席在全国卫生与健康大会上强调“要倡导健康文明的生活方式,树立大卫生、大健康的观念,把以治病为中心转变为以人民健康为中心”,自此,大健康的概念在中国范围内普及。“大健康”没有学术上特定的英文词汇,是颇具中国特色的理念。“大健康”和“健康”仅一字之差,两者的概念是否也十分趋同呢?
世界卫生组织对“健康”的定义是:健康不仅为疾病或虚弱之消除,而是体格、精神与社会之完全健康状态。百度百科对大健康的概念是这样定义的:大健康是根据时代发展、社会需求与疾病谱的改变,提出的一种全局的理念。它围绕着人的衣食住行以及人的生老病死,关注各类影响健康的危险因素和误区,提倡自我健康管理,是在对生命全过程全面呵护的理念指导下提出来的。追求的不仅是个体身体健康,还包含精神、心理、生理、社会、环境、道德等方面的完全健康。提倡的不仅有科学的健康生活,更有正确的健康消费等。范畴涉及各类与健康相关的信息、产品和服务,也涉及到各类组织为了满足社会的健康需求所采取的行动。
两相对比,从字面上,“大健康”比“健康”的范畴更加广阔,更加强调全局性和全周期性。
国外机构PHCPI组织对高质量初级医疗体系的全局性做了如下定义:全面性是指针对健康问题、不同年龄层和不同治疗方式提供全面和适当的护理。综合护理应涉及广泛的预防、促进、慢性、行为和康复服务,并包括在初级保健级别评估患者的风险、需求和偏好。除了服务能力的扩展之外,综合性还可以指在初级卫生保健中整合预防、治疗和康复治疗,以及治疗“整个人”的方法,而不仅仅是特定的器官系统或疾病。2020年9月22日,习近平总书记主持召开教育文化卫生体育领域专家代表座谈会时强调“要把人民健康放在优先发展战略地位,努力全方位全周期保障人民健康,加快建立完善制度体系,保障公共卫生安全,加快形成有利于健康的生活方式、生产方式、经济社会发展模式和治理模式,实现健康和经济社会良性协调发展。”讲话虽然未提到“大健康”,但是其核心要义和大健康的全局性和全周期性不谋而合。

基于上述大健康概念的解释,大健康产业的定义就不难理解,是指维护健康、修复健康、促进健康的产品生产、服务提供及信息传播等活动的总和,包括医疗服务、医药保健产品、营养保健食品、医疗保健器械、休闲保健服务、健康咨询管理等多个与人类健康紧密相关的生产和服务领域。但仅凭此定义大健康产业的边界略有抽象和模糊。国内众多专家学者都曾对大健康及其产业做出定义,但我国目前对大健康产业范畴没有统一的界定。基于此,结合前瞻研究院相关产业报告及中国社科院教授唐钧在其《大健康与大健康产业的概念、现状和前瞻——基于健康社会学的理论分析》一文中所做的界定,从两个角度对大健康产业进行划分。
从产品及服务性质可分为医疗产品及服务和健康产品及服务,医疗产品及服务主要有:以医疗服务机构为主体的医疗产业和以药品、医疗器械以及其他医疗耗材产销为主体的医药产业;健康产品及服务主要有:以保健食品、健康产品产销为主体的保健品产业;以个性化健康检测评估、咨询服务、调理康复、保障促进等为主体的健康管理服务产业;以居家为基础、社区为依托、机构为支撑健康养老服务产业。

从需求的角度,可分为针对健康人群的大健康产品及服务、针对亚健康人群的大健康产品及服务和针对非健康人群的大健康产品及服务。

由于大健康产业的全局性和全周期性,其产业脉络纵横,从上游制造环节,中游流通环节到下游应用环节,涵盖范围甚广。

行业发展历程:行业向高质量发展
1994年之前,我国医疗行业改革仍处于探索阶段,伴随着医疗机构市场化的是与非的争议,各项探索性改革进行,但总体仍缺乏整体性,系统性的改革,一些深层次的问题尚未解决。1994年,国务院决定在江苏镇江、江西九江进行社会统筹与个人账户相结合的社会医疗保险制度的试点,为全国医疗保险制度改革探索经验,由此揭开医改序幕。1996年开展第一次全国卫生工作会议,提出深化改革,加快发展,开创卫生工作新局面。2009年新一轮医改方案正式出台,并提出建立健全医疗保障体系,基本公共卫生服务的均等化,实现"重治疗"向"重预防"转变的前提。时年,《基本药物制度实施方案》也相应出台,国家基本药物制度工作正式实施。由此,我国医疗卫生体系公平性和可及性加速提升。2016年习近平主席在全国卫生与健康大会上强调把人民健康放在优先发展战略地位,努力全方位全周期保障人民健康。大卫生、大健康的观念开始普及,以往以治病为中心逐渐向为以人民健康为中心转变,此后,中央和地方政府继续出台政策促进大健康产业多元发展。随着我国社会经济的发展,人民的深层次健康意识觉醒,人民对健康这一概念有了更高质量的理解和追求。

行业政策背景:政策加持,向高质量发展
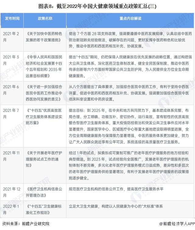
近年来,我国政府不断出台政策,中央和地方加大投入力度,建立健全基本医疗卫生服务的公平性和可及性,经受住了2020年疫情的考验。“十四五”时期,我国医疗服务体系围绕人民全生命周期向着高质量全方位发展。中医药治未病、保健品、“互联网+”医疗等成为发力点,以点带面,优化布局。2021年7月1日,国家发改委印发《“十四五”优质高效医疗卫生服务体系建设实施方案》,提出到2025年,在中央和地方共同努力下,基本建成体系完整、布局合理、分工明确、功能互补、密切协作、运行高效、富有韧性的优质高效整合型医疗卫生服务体系,重大疫情防控救治和突发公共卫生事件应对水平显著提升,国家医学中心、区域医疗中心等重大基地建设取得明显进展,全方位全周期健康服务与保障能力显著增强,中医药服务体系更加健全,努力让广大人民群众就近享有公平可及、系统连续的高质量医疗卫生服务。



《“健康中国2030”规划纲要》明确提出健康服务业总规模于2020、2030年超过8万亿元和16万亿元。2021年是中国Biotech(生物科技)公司大规模商业化的元年,也是创新医疗技术与器械公司商业化爆发的春天。据《2022易凯资本中国健康产业白皮书》报告,2021年中国健康产业规模大约为10万亿元左右。据pwc数据,2016年至2021年,中国医疗健康服务行业交易总额累计超过3000亿元,交易数量超过1500笔。

根据Frost&Sullivan数据,三大领域中,生物药发展迅猛,规模占比逐年提升,从2016年的14%上升至2021年的约24%;中药规模占比稳定,保持在25%左右;化学药处于转型阵痛期,市场占比回落明显,其失势在恒瑞、东阳光等传统大型化学药企的事件中可见一斑。总体而言,未来随着人口老年化进程的推进,我国加大对医疗行业投资的趋势不可逆转,行业发展的经济环境较好,医药行业步入“黄金十年”的大势不会改变。

注:2021年为初步统计数据。
据商务部发布的报告,2021年,全国药品流通市场销售规模稳步增长,增速逐渐恢复至疫情前水平。全国七大类医药商品销售总额26064亿元,扣除不可比因素同比增长8.5%,增速同比加快6.1个百分点。其中,药品零售市场销售额为5449亿元,扣除不可比因素同比增长7.4%;药品批发市场销售额为20615亿元,扣除不可比因素同比增长8.65%。


保健食品大致可划分为维生素和膳食补充剂、体重管理和运动营养三大领域。根据Euromonitor统计的数据,2016-2021年中国保健食品市场规模呈现逐年上升的趋势,2021年市场规模为2167.65亿元,同比增长7.39%。

中国年轻一代消费者对进口/功能性保健产品的需求显着增加。德勤与天猫国际疫情后对进口市场统计数据显示,85后、90后的保健品使用频率和接受度异常高,95后消费增速不断提升。在进口保健品支出方面,90后消费金额较疫情前同比增长51%。这种增长是由于人们越来越意识到服用补充剂以维持营养平衡、免疫力、消化系统、头发和皮肤的好处,以及对促进睡眠和注意力等功能的支持作用。由于快节奏的生活方式和过度的工作生活,中国一线城市的大量消费者出现了“健康焦虑”症状。

1、区域竞争:北上广表现亮眼
2021年药品流通行业中西药类销售总额最多的地区是广东省,金额为1769.86亿元,占全国销售总额的9.55%;其次是江苏省,占比8.26%;上海市销售额占全国的7.74%,排名第三。
2021年中成药类销售额排名前三的省市分别是广东省、北京市、浙江省,金额分别为383.81亿元、375.03亿元、259.18亿元,三地区占比合计近30%。
2021年全国中药材类销售总额为574.23亿元,区域销售排名前三的是广东、上海、北京,占比分别为16.33%、13.53%、10.87%。
2021年广东省医疗器材类销售以392.69亿元的数额排名全国第一,占比为19.28%,其次是河南省(10%)和湖北省(9.27%)。
从四大类药品区域销售情况可见,广东省医药流通市场规模在全国表现突出。

2021医药制造企业中中药和化学制药板块营业收入排名前十上市公司规模较大。随着《关于加快中医药特色发展的若干政策措施》等政策发布,中药行业产业活力进一步激发。上市企业中,白云山、云南白药、步长制药等2021业绩表现突出。
化学制剂板块近年来持续受到控费、带量采购、医保谈判等政策压制,收入和利润增速放缓,2021年创新药企受集采、一致性评价、新一轮医保谈判等政策的推进,内部分化进一步加剧,2022年创新药领域提前布局并具备研发实力的头部企业(华东医药、复星医药等)有望获益。
医疗器械板块将保持中长期从低端向高端转型、从本土走向国际化、多元化布局发展方向。疫情或加速国产品牌出海,渠道推广有望加速。2021迈瑞医疗、英科医疗业务收入在该板块上市企业中表现优异,优质民族品牌正加速海外市场拓展和品牌建设。
生物制品整体板块受益于新冠疫情各国对疫苗的旺盛需求,实现高增速,细分领域中疫苗、血制品等均呈现高景气度,潜力巨大,以辽宁成大、智飞生物等为代表,行业内企业加速成长。
医疗服务龙头企业(如药明康德、爱尔眼科、迪安诊断等)优势进一步扩大,有望凭借品牌效应和规模效应进一步加速扩张步伐,拓展全国乃至全球医疗服务市场,打开新的成长空间。

注:上市公司业务众多,存在企业跨板块经营,此图主要依据同花顺二级行业分类划分。
2021年中国医药集团、上海医药集团和华润医药流通集团牢牢占据医药批发企业前三强席位。而医药零售企业则以国大药房、大参林、益丰、一心堂、老百姓为代表,加速整合扩张。疫情反复爆发促进了抗疫物资的需求,医药零售企业收入迎来增长。近年来随着我国信息化、数字化不断提升,在互联网医疗政策的加持下,我国头部医药流通行业企业在加速线下渠道资源整合优化的同时,纷纷向线上发展,布局“互联网+”医疗板块业务,抢占先机。医药政策改革不断实施的过程中,零售药店是非住院用药的重要选择渠道,景气度相对较高。

2021年,我国医药行业整体呈现出国际化持续探索、新药研发方向明确、仿制药企业多元探索、mRNA技术发展、细胞疗法迎里程碑等多维度发展趋势:

《中华人民共和国国民经济和社会发展第十四个五年规划和2035年远景目标纲要》从制度体系、机构设施、核心制造、创新突破、数字建设、环境安全6大方向出发,丰富了我国全民医疗健康体系建设的内涵。人民健康上升到战略高度,我国大健康行业将迎来全方位发展。


《“十四五”优质高效医疗卫生服务体系建设实施方案》提出要深度运用5G、人工智能等技术,打造国际先进水平的智慧医院,建设重大疾病数据中心。推进跨地区、跨机构信息系统的互联互通、互认共享、术语规范以及数据的整合管理,建设主要疾病数据库和大数据分析系统。为深入贯彻落实党中央、国务院关于加快推进5G网络等新型基础设施建设的决策部署,培育可复制、可推广的5G智慧医疗健康新产品、新业态、新模式,工业和信息化部、国家卫生健康委员会确定了987个5G+医疗健康应用试点项目。主要应用领域含“5G+急诊救治”、“5G+远程诊断”、“5G+远程治疗”、“5G+远程重症监护”、“5G+中医诊疗”、“5G+医院管理”、“5G+智能疾控”、“5G+健康管理”。
全国试点项目最多的地区是北京,共有127个项目;其次是浙江,共97个项目;上海和广东各81个项目,数量并列全国第三。可见,未来医疗健康体系智能化、数字化将以京津冀、长三角、珠三角为核心遍地开花,业务模式和产品结构将更加多元。

党的十九届五中全会提出“全面推进健康中国建设”,明确了2035年建成健康中国的远景目标。“十四五”规划和2035年远景目标纲要进一步细化了“十四五”时期全面推进健康中国建设的目标任务。目前,我国大健康产业的上市公司数量较多,分布在各产业链环节。其中,涉及医疗服务、医药商业、医药制造的上市公司包括:药明康德、爱尔眼科、九州通、老百姓、白云山等。



大健康行业中的上市公司,大部分深耕国内市场,以长三角、珠三角、京津冀等为主。少部分企业,如复星医药,中国地区以外的营业收入超过公司主营业务收入30%。总体而言,我国大健康领域企业国际化程度有待进一步提升。

注:医药健康相关业务含医药工业和医药商业
从收入规模角度,医药商业板块平均收入规模最高,龙头企业如上海医药2021年前三季度营业收入为1609.7亿元。其次是中药和化药板块,头部企业分别为白云山和复星医药,2021年前三季度收入规模分别达535.4亿元和270.48亿元。
从毛利率角度看,大健康行业中生物制品板块毛利率最高,头部企业平均毛利高达78%;医药商业板块毛利相对较低,头部企业平均毛利仅为10%左右。

截至2021年上半年,中药领域,广州白云山医药集团股份有限公司共有325种产品被纳入国家医保目录品种,同仁堂“安宫牛黄丸传统制作技艺”列入第四批国家级非物质文化遗产代表性目录。生物领域,华兰生物、长春高新研发投入占营业成本比重超20%。化药领域,复星医药国际市场营业收入占比超30%。医药大健康行业持续传承创新,产业化、国际化程度日益提升。

注:营业收入为各公司2021年上半年数据;云南白药、智飞生物、复星医药毛利率为公司整体经营毛利率;非遗项目/国家医保目录品种为截至2021年上半年的累计数
工业和信息化部等九部门发布《“十四五”医药工业发展规划》明确提出到2025年,主要经济指标实现中高速增长,前沿领域创新成果突出,创新动力增强,产业链现代化水平明显提升,药械供应保障体系进一步健全,国际化水平全面提高。到2035年,医药工业实力将实现整体跃升;创新驱动发展格局全面形成,产业结构升级,产品种类更多、质量更优,实现更高水平满足人民群众健康需求,为全面建成健康中国提供坚实保障。“十四五”医药工业利润总额年均增速8%以上。
基于此,大健康板块的医药工业企业纷纷加强创新技术,深化本土领域布局;同时通过多元发展战略拓宽市场边界:

更多本行业研究分析详见前瞻产业研究院《中国大健康行业发展前景预测与投资战略规划分析报告》,同时前瞻产业研究院还提供产业大数据、产业研究、产业规划、园区规划、产业招商、产业图谱、产业链咨询、技术咨询、IPO募投可研、IPO业务与技术撰写、IPO工作底稿咨询等解决方案。
点击:阅读转载原文